伟德国际victor1946
站内搜索:
 
 
 首页  关于我们  双创政策  双创教育  双创实践  创业园区  学科竞赛  下载专区 
WELCOME
当前位置: 首页>>伟德国际victor1946新闻>>正文
伟德国际victor1946新闻

再创佳绩!伟德国际victor1946员工在第十届全国老员工生命科学竞赛中喜获佳绩

2025年07月26日 18:15  点击:[]

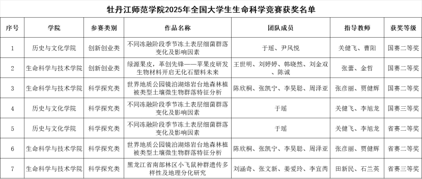
近日,第届全国老员工生命科学竞赛全国总决赛圆满落下帷幕。经过层层筛选,最终公司荣获等奖3项、三等奖1项;省赛二等奖2三等奖1项创新创业类创历史最好成绩

本届大赛启动以来,经过各公司积极宣传动员,共收到31支团队报名参赛。参赛过程中,团队成员高质量地完成了课题选择、实验设计、数据分析、论文撰写和答辩展示等环节,指导教师全程跟进,全方位指导。通过比赛,激发了伟德国际victor1946员工的创新创业热情,提升了员工的探究能力及创新意识。公司将继续以学科竞赛为抓手,促进课堂教学和学科竞赛成果转化,着力培养员工的实践能力和创新能力

  据悉,全国老员工生命科学竞赛(CULSC)是中国高等教育学会高校竞赛评估排行榜认定的竞赛之一,大赛分为科学探究类和创新创业类两个赛道,为全国生命科学相关专业老员工搭建创新创业活动交流平台,竞赛每年一届,旨在提高员工实践能力、思辨能力及团队合作能力,培养老员工的创新意识,拓宽科学视野,增强社会责任感,对促进生命学科教学改革、高水平人才培养具有重要意义。

关闭

版权所有 伟德国际(victor·1946)官方网站-Ultra Platform  地址:牡丹江市爱民区文化街191号