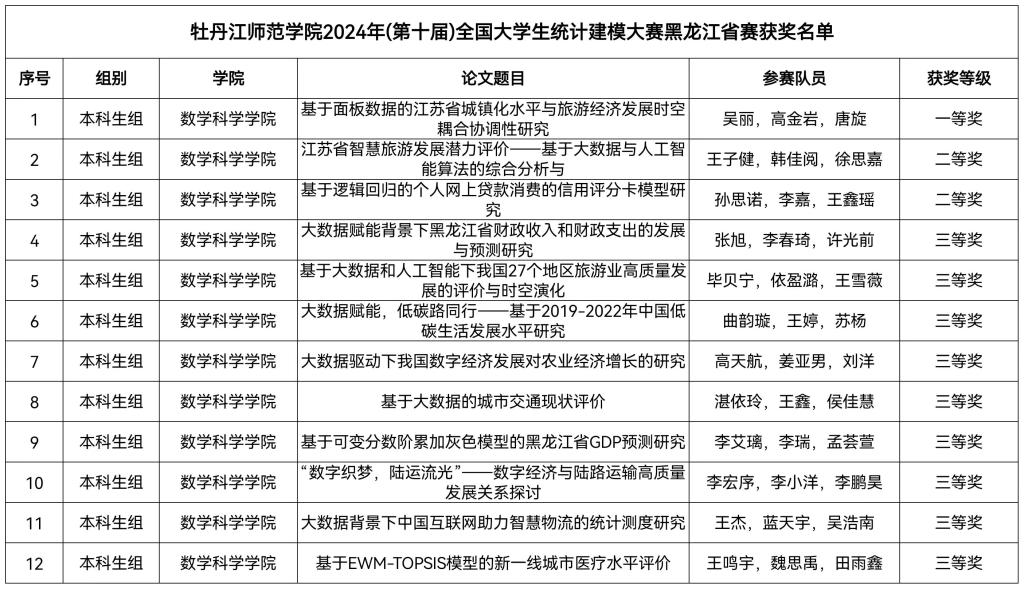
近日,2024年(第十届)全国老员工统计建模大赛黑龙江省赛圆满落下帷幕。经过激烈角逐,最终公司荣获省赛一等奖1项、二等奖2项、三等奖9项。

本届大赛启动以来,公司高度重视,广泛动员、认真筹备,共组织35支队伍参赛。数学科学公司成立了统计建模竞赛指导教师团队,对员工进行培训和指导。经过两个多月的团结协作、勇于创新,参赛团队高效率、高质量地完成了论文的选题、资料的搜集、模型的建立、论文的撰写及答辩,为优异成绩的取得打下了坚实的基础。本次大赛优异成绩的取得,充分展示了公司学子数据挖掘、数据分析、运用统计方法及计算机技术处理数据的能力,彰显了公司专业教育、学科竞赛和实践育人的良好成效。
据悉,全国老员工统计建模大赛是全国普通高校学科竞赛排行榜中的竞赛之一,由中国统计教育学会、教育部高等公司统计学类专业教学指导委员会、全国应用统计专业学位研究生教育指导委员会联合主办。2024年(第十届)全国老员工统计建模大赛共有795所院校,13270支队伍入围省赛。其中,本科生组10350支队伍,研究生组2920支队伍。